MAVC se inició como una empresa dedicada a la construcción, pero muy pronto cambió su rumbo y se enfocó en el gerenciamiento de proyectos. Una de sus principales características siempre ha sido la actualización permanente. Por lo que hace poco incorporó la metodología BIM como parte del alcance de sus servicios. Este artículo resume un caso de estudio sobre el Plan de Implementación BIM en la empresa MAVC.
1. Presentación de la empresa
1.1 MAVC
MAVC es una empresa consultora, fundada en el año 2015, que opera en el Perú y dedicada pricipalmente a:
- Gestión de Proyectos de Construcción según los lineamientos del PMI
- Desarrollo de proyectos de arquitectura e ingeniería
Los sectores en que se enfoca son:
- Residencial – vivienda
- Industrial
MAVC ofrece un servicio outsourcing (que puede ser también inhouse) a las empresas constructoras y/o desarrolladoras de arquitectura e ingeniería, suministrando el conocimiento y personal necesario para la organización y la adecuada gestión del proyecto.
Hace poco ha implementado a su cartera de servicios el desarrollo directo de proyectos de arquitectura e ingeniería.
1.2 Cultura corporativa
Visión
Ser una empresa que obtenga la rentabilidad para sus accionistas, para sus integrantes y maximizando la de sus clientes, a través de la materialización de proyectos de construcción con responsabilidad, calidad, eficiencia y eficacia.
Misión
Generar una empresa que de un producto de primera calidad a través de la organización y planificación ingenieril y administrativa de los proyectos, minimizando los costos, sin perjudicar el cumplimiento de sus alcances y plazos.
Constituye principio fundamental de la empresa generar valor agregado para sus clientes prestando servicios utlizando las mejores metodologías y prácticas seleccionadas de acuerdo a la necesidad de cada proyecto.
1.3 Facturación
Su facturación anual es muy variada, en promedio bordea los US$ 800,000, pero este año debido a la situación política del país es factible que no llegue a los US$ 250,000.
2. Análisis de la organización
2.1 Historia
El propietario y gerente general de la empresa MAVC tiene 25 años de experiencia como Project Manager.
Estuvo a cargo de proyectos de edificación y proyectos para el sector industrial, desarrollando un amplio conocimiento y experiencia en el Project Management según el enfoque del PMBOKâ.
Hacia inicios del año 2015 funda la empresa MAVC CG EIRL para prestar asesoramiento en la gestión de proyectos como consultor.
Hace dos años se implementó el desarrollo de proyectos de arquitectura e ingeniería.
La modalidad de gestión de los servicios que brinda es directa y/o a través de la gestión ordenada y sistemática de una red de profesionales que a lo largo de los años se ha ido conociendo e incorporando para trabajar colaborativamente con cada uno de ellos, aportando el conocimiento de su especialidad.
De manera similar, año a año se han ido incorporando nuevas herramientas y metodologías como parte de los servicios que se ofrecen, como por ejemplo lo fue hace poco el enfoque LEAN.
2.2 Organización
La relación establecida con esta red de profesionales independientes ha sido cultivada partiendo de un principio común a todos ellos: La búsqueda de los mejores procesos para la gestión de un proyecto.
Es por ello que esta red de profesionales, incluyendo al dueño y su gerente técnico, a pesar de tener especialidades distintas, ha promovido y compartidado similiares capacitaciones y formaciones de post-grado, en lo que respecta a la gestión de proyectos.
Es decir, existe una cultura colaborativa empresarial que se extiende hasta las organizaciones asociadas de consultores.

2.3 Área Geográfica de acción
En todo el Perú, principalmente en Lima.
2.4 Perfil de los empleados y profesionales de la red externa
En general es gente proactiva y joven, en constante capacitación, con mucha receptividad para las mejoras tecnológicas.
2.5 Activos físicos
- Oficina de 80 m2 ubicada en el distrito de Surco en Lima.
- Sistema de cómputo descrito en el apartado 2.8.1.3
2.6 Tipología de los clientes – Mercado Objetivo
Centrado en el mercado de proyectos de magnitud intermedia del sector privado, no estatal.
Proyectos de construcción de condominos y proyectos de infraestructura industrial.
2.7 Motivaciones iniciales para la implementación BIM
A continuación se listan los principales factores por los cuales la gerencia general voltea la mirada hacia el BIM y decide estratégicamente apostar por esta metodología:
- Mejorar la competitividad y vigencia en el mercado de gestión y diseño de proyectos
- Mejorar la calidad del diseño.
- Ser mas eficientes.
- Mejorar el intercambio de información para el funcionamiento final.
2.8 Análisis de carencias
Se hicieron encuestas para reconfirmar la actitud del personal frente a este cambio propuesto por la gerencia, incluyen a la red de consultores y su propio personal, y se obtuvo por resultado un contundente “SI” a la propuesta de actualización en cuestión.
Y es que era fácil de predecir esta predisposición por lo explicado en los primeros apartados respecto a la cultura colaborativa y de mejora contínua alrededor de la cual fue creciendo la empresa y la red de profesionales asociados.
2.8.1 Estado actual (As-is Condition)
2.8.1.1 Personal
Tal como se ve en el organigrama (Fig. No 1) el personal disponible está constituído por:
- Gerente General
- Administrador-contable
- Gerente Técnico
- Personal de red de profesionales
El Gerente General, de profesión ingeniero civil, es un Project Management Professional PMP certificado por el PMIâ, con amplia experiencia en el manejo de proyectos y en metodologías LEAN.
Su función además de ser el propietario y de establecer las estrategias y políticas de la empresa, es la de brindar consultorías.
Como parte de lo anterior, desde hace dos años empezó a tomar contacto con la metodología BIM a través de conferencias, congresos, páginas y videos en la web.
Actualmente está siguiendo una maestría BIM MANAGER, con la idea de compenetrarse operativamente con esta metodología y tener cabal conocimiento del estado del arte de su implementación en el mundo.
Esto último es muy importante pues evidencia su real interés del nivel directivo de la empresa por introducir esta técnica como parte de los servicios que brinda.
El Administrador-Contable se encarga de todos los asuntos que tengan que ver con la parte operativa administrativa, financiera y logística de la empresa. Al ser de profesión contador, también lleva la contabilidad formal de la empresa. Cuenta con poca preparación en lo que se refiere al manejo de computadoras y softwares, como son los sistemas integrados tipo SAP, pero por su edad (40 años), se estima que es capáz de aprender y adecuarse a los cambios que se pudieran originar al modificar el entorno en el que interviene como parte de su labor, como lo son por ejemplo, las autorizaciones de pago de las valorizaciones de los proveedores (generalmente consultores).
El Gerente Técnico es un joven ingeniero (35 años), ingeniero civil de profesión, especializado y certificado por el PMIâ, con amplia experiencia en el campo y que trabaja con el dueño de la empresa por mas de 10 años, quien además goza de su absoluta confianza.
Tiene conocimiento de softwares de gestión de proyectos como son Ms Project, S10 (Presupuestos), y otros mas. También maneja el Auto CAD a nivel de usuario básico. Es hábil con el manejo de las comptadoras.
Su función es hacerse cargo operativamente de los proyectos que se tengan que gestionar, y/o supervisar a los Project Managers que eventualmente se tengan que contratar.
Es la mano derecha del dueño y se desea que prontamente asuma nuevos retos como es el gestionar el uso de la metodología BIM dentro de la empresa como parte de sus responsabilidades.
La Red de Profesionales se encuentra conformada por varios ingenieros y especialistas de distintos áreas, algunos de ellos trabajan solo como consultores, y otros a su vez tienen oficinas propias en donde dan servicios relativos a su especialidad.
El dueño como parte de su “know how” ha logrado generar un vínculo basado primeramente en la confianza, pero sustentado operativamente en una serie de procedimientos y sistemas de contratación que se activan rápidamente al momento de conseguir un trabajo a realizar, tal como se explica en el siguiente apartado de procesos.
2.8.1.2 Procesos
Al ser una empresa unipersonal (micro-empresa), gran parte de la gestión comercial y netamente operativa recae en el Gerente General. Tal como se puede apreciar en el organigrana mostrado en el acápite 2.2, su soporte mínimo fijo está constituído por una persona que se encarga de las labores administrativas y contables, y otra persona que se encarga de los asuntos técnicos.
La fortaleza de la gestión (Know-how) se basa en el sistema desarrollado por la empresa, y en específico, por el propietario, quien a través de muchos años de ejercicio profesional ha logrado desarrollar un excelente networking, que además de una amistad personal con los distintos profesionales independientes, ha logrado compartir con ellos un sistema de trabajo part-time basado en procedimientos y sistemas de contratación que garantiza la calidad del servicio en primer lugar y la adecuada distribución de los ingresos y de los ahorros generados por el servicio prestado al cliente.
Esta alianza se adapta a cada proyecto, definiendo estrategias particulares para cada caso.
Los servicios prestados (procesos) se ennumeran y describen a continuación:
a) Gestión de Proyectos
Descripción del servicio:
Consiste en hacerse cargo de la organización de un proyecto desde un principio durante todo el ciclo de vida del mismo o en determinadas etapas.
En el siguiente cuadro se pueden observar las principales actividades a realizar y sus correspondientes entregables.

Fuente: Guía de los fundamentos para la dirección de proyectos – Guía del PMBOKâ – Sexta Edición – PMI
Metodología:
Dependiendo del tamaño y características del proyecto lo que se suele hacer es asignar a un Project Manager como responsable de la implementación del servicio.
El Gerente General participa en las primeras reuniones con el cliente para establecer los lineamientos válidos y establecer claramente los requerimientos del cliente y del proyecto, estableciéndose asi claramente los alcances del servicio y del proyecto.
Luego de ello el Project Manager queda a cargo del desarrollo del servicio, quien semanalmente mantiene informado al Gerente General del avance de los trabajos.
El equipo de trabajo puede ser alternativamente proporcionado por el cliente o por MAVC CG EIRL.
Complementariamente se cuenta con la red de profesionales asociados a la empresa, quienes a través de los procedmientos y sistemas contractuales antes mencionados apoyan la gestión del servicio.
Flujo de trabajo:
El flujo del proceso suele asemejarse mucho al establecido por el PMBOKâ .

Fuente: Guía de los fundamentos para la dirección de proyectos – Guía del PMBOKâ – Sexta Edición – PMI

Fuente: Manual de Organización, Funciones y Procedmientos MAVC
b) Asesoramiento y capacitaciones
Descripción del servicio:
El servicio de asesoramiento consiste en estudiar problemáticas que ocurren al interior de las empresas de los clientes y encontrar el origen de las mismas y plantear alternativas de solución a corto, mediano y largo plazo.
En el caso de las capacitaciones, son solicitadas sobre diversos tópicos de las distintas áreas del conocimiento del PMBOKâ.
Metodología:
Casi siempre son gestionadas directamente por el Gerente General.
Flujo de trabajo:


c) Desarrollo de proyectos de arquitectura e Ingeniería
Descripción del servicio:
Este servicio es relativamente reciente. Se inició organizando algunos proyectos de ingeniería, en donde había un estudio de desarrollo de encargado de realizar el proyecto de ingeniería, arquitectura y de instalaciones MEP de una amplación de un complejo industrial, el cual se tuvo que intervenir quedando la empresa a cargo de terminar dicho proyecto.
Se hizo utilizando parte de la red de profesionales, quienes dentro de sus líneas de negocio particulares conrtaban con la experiencia en el desarrollo de proyectos de ingeniería.
En la siguiente figura se muestra la participación de MAVC en en el conjunto de fases de un proyecto de construcción, y es justamente en la fase de DISEÑO en donde la gerencia desea implementar la metodología BIM.

Metodología:
Básicamente consiste en nombrar a un Gerente de Ingeniería, quien organiza y luego desarrolla junto a un proyectista el proyecto completo. Para la organización, planificación y ejecución de los servicios, se usan adaptaciones de los procedimientos que forman parte de los activos de los procesos de la empresa.
Flujo de Trabajo:


2.8.1.3 Plataformas
Oficina MAVC
La empresa cuenta con oficina propia, con un ambiente abierto bastante amplio en donde se suele instalar personal tomado por proyecto y lo utilizan como BIG ROOM.
Hardware
Cada miembro del equipo tabaja con una lap top asignada que en la mayoría de los casos en CORE I5 de 3 GHz, con memoria RAM de 8 Gb y discos duros de 500 Gb. Sin tarjeta gráfica.
Una impresora laser formato A3
Dos impresoras laser formato A4
Software
- Micro Soft Windows
- IOS
- Micro Soft Office (Excel, word, Power point, MS Project)
- AutoCAD
- S10
Las plataformas que operan en la red de profesionales asociados es muy similar.
Internet
40 Mbps, vía cable óptico
2.8.2 Estado que se quiere alcanzar (To-Be Condition)
La gerencia general está conciente de que la transformación que tiene que adoptar va mas allá de incorporar a sus herramientas de trabajo la metodología BIM y el VDC, y que lo que en realidad tiene que hacer es cambiar la cultura organizacional y que el estilo de hacer su trabajo sea mas bien una consecuencia de la nueva cultura y forma de enfrentar los proyectos.
Está claro que, de lo que se está hablando es de un enfoque colaborativo para gestionar los proyectos.
Por lo tanto las siguientes situaciones describen el escenario que se desea alcanzar en un plazo aproximado de un año, para el área de desarrollo de proyectos de arquitectura e ingeniería (nivel de madurez 0), la cual ha sido elegida como fase inicial para la implementación del BIM en la empresa:
- Estar en un nivel de madurez 2 del BIM. Es decir que aparezca dentro del proceso de diseño un flujo de trabajo colaborativo: cada una de las partes involucradas tiene su propio modelo 3D y comparte la información a través de archivos de formato común. De este modo todos pueden importar a sus modelos la información procedente del resto de partes implicadas.
- Mejoramiento de la competitividad y vigencia en el mercado de gestión y diseño de proyectos.
- Calidad del diseño mejorada al detectar a tiempo las interferencias.
- Mejoramiento del intercambio de información para el funcionamiento final.
- Trabajar con modelos federados.
- Abaratamiento demostrado de los costos al momento de construir.
- Apoyo los procesos de presupuestación, por ejemplo automatizando las mediciones.
- Tiempo de entrega reducido.
- Reducción del número de RFI’s.
- Aumento de colaboración entre las partes interesadas.
- Producción de edificios más sostenibles y eficientes.
- Cumplimiento de los requisitos del cliente, interactuando con él a través de la visualización del modelo.
El itemizado que describe este escenario futuro de la empresa respecto al BIM, pueden ser considerados como los objetivos a coneguir, y son mostrados en la siguiente tabla con los usos BIM asociados.

Planteamiento escenario objetivo
Se ha determinado que la forma de trabajo a implementar será del tipo “control de modelo federado”. Es decir, los BIM specialist, de ahora en adelante Especialista BIM, de cada especialidad confeccionarán su modelo a partir del diseño del profesional responsable, compartiédolo en la nube (servidor) y luego a través de un a aplicación el BIM Coordinator, de ahora en adelante Coordinador BIM, los federará para efecto de verificar interferencias y/u optimizar el diseño, coordinando iterativamente con cada uno de los especialistas para que se hagan las correcciones hasta que el modelo quede finalmente aprobado.
2.8.2.1 Personal
Se deberá tener tanto dentro de MAVC como dentro de cada una de las oficinas de la red de profesionales, personal operativo con las siguientes capacidades:
- Trabajo en equipo
- Modelado avanzado en plataforma BIM
- Interoperabilidad MEP y estructuras
- Gestión de activos
- Información y documentación del modelo
- Desarrollo de Libro de Estilo
- Gestión y desarrollo de bibliotecas
- Gestión de información
Adicionalmente es importante mencionar que es un valor agregado que el propietario haya decidido hacer una maestría BIM, pues a pesar de no haber pasado por la experiencia de ser modelador operativo, aspecto que se considera de suma importancia para tener manejo directo sobre la implantación de la metodología BIM, demuestra su compromiso e identificación con esta iniciativa, agregando sostenibilidad y apoyo de parte de la dirección la empresa.
2.8.2.2 Procesos
En este apartado se suscribirá solamente al proceso de diseño, pues es el servicio en donde estratégicamente se ha decidido iniciar en esta primera etapa la implementación del BIM.
Desarrollo de proyectos de arquitectura e ingeniería
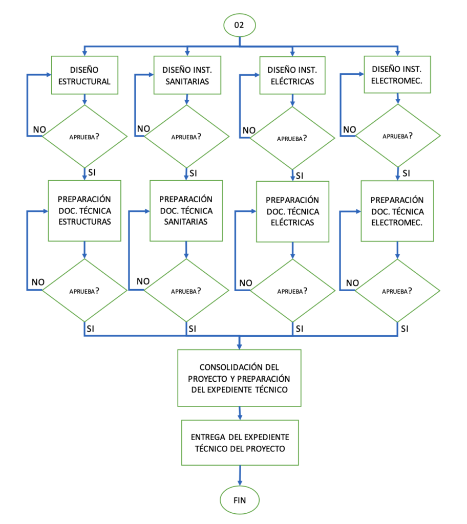
En la figura 09 se puede apreciar como varía el flujo de trabajo en donde a partir de la aprobación de un pre-diseño arquitectónico se pasa a la secuencia colaborativa de diseño y modelaje en donde participan todas las especialidades.
Cada Especialista BIM, a partir del planteamiento del profesional responsable, desarrollará la parte que le corresponda del modelo del proyecto usando de referencia y como punto de inicio el pre-diseño arquitectónico aprobado.
Estos diseños serán compartidos con el Coordinador BIM , a través de un archivo IFC, usando una plataforma colaborativa como lo puede ser Google-drive.
El Coordinador BIM federará todos los modelos de las diferentes especialidades determinando a través del software SOLIBRI MODEL CHECKER todas las interferencias y/o errores, de ahora en adelante incidencias, que pudiera encontrar, elaborando informes gráficos que hará llegar a cada Especialista BIM para la corrección correspondiente.
En algunos casos podrá convocar a uno, dos o mas de los Especialistas BIM y/o a los profesionales responsables para la resolución de las incidencias.
Este proceso se realizará una y otra vez hasta levantar todas las incidencias y conseguir la aprobación final de todas las especialidades.
Hecho esto se procederá a terminar de elaborar el resto de documentación técnica del expediente para la entrega del producto final al cliente.

Fig. No 9a Flujo general del nuevo proceso de diseño (parte 1 de 2)

2.8.2.3 Plataformas
Oficina MAVC
Deberá estar acondicionada con mesas de trabajo con capacidad para colocar CPUs y pantallas de 32” – 40”.
Hardware
En las siguientes figuras se muestran los requisitos del hardware (incluye el sistema operativo) indicados por Autodesk REVIT 2019 y por Solibri Model Checker v 9.7.

Fuente: Página web Autodesk Support abril 2018

Fuente: https://www.solibri.com/solibri-model-checker-system-requirements
Software
Adicionalmente al software actual instalado en la empresa se deberá contar con:
- Autodesk REVIT 2019
- Solibri Model Checker v 9.7
- CYPECAD Estructuras
- CYPECAD MEP
En las oficinas de los profesionales de la red solo se instalará Autodesk REVIT 2019
Internet
80-100 Mbps, vía cable óptico
2.9 Determinación de estrategias
2.9.1 Análisis FODA
2.9.1.1 Fortalezas (interno)
(F1) Organización: Es una empresa organizada con procedimientos.
(F2) Colaboración: Existe una cultura colaborativa.
(F3) Red de profesionales: Existencia de red profesional asociada a través de la alianza corporativa.
(F4) Bajos costos fijos: Tiene poco personal.
(F5) Política de constante actualización: Política empresarial y de sus miembros de constante actualización.
(F6) Compromiso de la dirección de la empresa: El dueño es el impulsor de la implementación del BIM.
2.9.1.2 Debilidades (interno)
(D1) Perfeccionismo: Excesivo perfeccionismo.
(D2) Financiero: Hay poca capacidad financiera.
(D3) Comercial: No existe departamento ni gestión comercial.
(D4) Desconocimiento BIM: El personal no tiene ni conocimiento ni experiencia en la metodología BIM(D5) Software/hardware nivel BIM: No existe
2.9.1.3 Oportunidades (Externo)
(O1) Mercado seleccionado: Empresas medianas que no pueden implementar su propio departamento BIM.
(O2) Ahorros en la etapa de construcción: La optimización del modelo del diseño permite ahorrar en retrabajos en la etapa de la construcción.
(O3) Nuevos modelos de negocio: Con la experiencia se pueden generar nuevos servicios.
(O4) Déficit de oferta BIM: En el país hay un déficit en la oferta de servicio BIM, sobre todo MEP
2.9.1.4 Amenazas (Externo)
(A1) Situación política del país: Actual crisis política del país.
(A2) Informalidad del país: No se puede competir con tanto emprendimiento informal.
(A3) Costo de implementación: El alto costo del hardware y software.
(A4) Incremento de costos de los servicios: Rechazo del cliente a reconocer mayores costos.
2.9.2 Matriz FODA

3. Diagnóstico y propuesta del Plan de Implantación BIM
3.1 Diagnóstico
I. MAVC es una empresa pequeña con solo tres personas dependientes a full time, dedicada a la gestión de proyectos y desarrollo de proyectos de arquitectura e ingeniería. Dependiendo de la magnitud del proyecto se contrata el personal necesario.
II. La empresa posee una cultura empresarial basada en la colaboración de su personal y de una red de profesionales (muchos de los cuales tienen sus propias organizaciones) estableciendo asi una alianza, que los mantiene en permanente contacto a través de capacitaciones sobre nuevas metodologías de gestión de proyectos y del desarrollo de arquitectura e ingeniería. Dicha alianza se activa operativamente frente a un determinado proyecto captado por MAVC, a través de una serie de protocolos de actuación y acuerdos contractuales, previamente discutidos y aprobados, los cuales se ajustan en ese momento a las características del trabajo a ejecutar.
III. El propietario tomó conocimiento de la existencia de la metodología BIM y luego de investigar sobre ella a través de la web, seminarios, conferencias y otras fuentes mas, se convenció de que debía implementarla en su empresa. Es por ello que para tener un mejor conocimiento de esta metodología se inscribió en una maestría BIM Manager.
IV. De lo anterior se deduce que existe un ambiente muy propicio para la implantación del BIM en la empresa.
V. Las principales razones para esta iniciativa de implantación son:
- Mejorar la competitividad y vigencia en el mercado de gestión y diseño de proyectos
- Mejorar la calidad del diseño.
- Ser mas eficientes.
- Mejorar el intercambio de información para el funcionamiento final
VI. Se efectuó el análisis de carencias detectándose el gap de la empresa para llegar su escenario objetivo.
VII. Se realizó el análisis FODA estableciéndose las fortalezas, debilidades, oportunidades y amenazas, las que sirvieron para establecer las estrategias preliminares en la matriz FODA.
Conclusiones del diagnóstico
Factores favorables:
- Personal predispuesto a la mejora contínua.
- El mercado objetivo de MAVC son empresas medianas que no pueden implementar su propio departamento BIM.
- La optimización del modelo del diseño permitirá ahorrar en retrabajos en la etapa de la construcción.
- Con la experiencia a desarrollar en BIM se pueden generar nuevas modalidades de servicio.
- En el país hay un déficit en la oferta de servicio BIM, sobre todo MEP.
Factores en contra:
- Existe poca capacidad financiera.
- No existe departamento ni gestión comercial.
- El personal no tiene ni conocimiento ni experiencia en la metodología BIM.
- El hardware existente en la empresa y en la red de profesionales no es suficiente para soportar una plataforma BIM.
- No hay software BIM instalado.
- Actualmente hay una crisis política del país.
- Hay competencia de emprendimientos informales.
- Alto costo del hardware y software.
- Rechazo del cliente a reconocer mayores costos.
3.2 Plan estratégico
Estrategias Corporativas
- Estar a la expectativa y estudiar nuevas modalidades de servicio para ofrecer.
- Diversificar los servicios y el mercado objetivo.
- Proponer alternativas económicas aprovechando la flexibilidad de la organización de la empresa.
- Distribuir los costos de la inversión de software y hardware con la red de profesionales.
- Plantear objetivos no muy optimistas por etapas.
- Buscar negocios con poca inversión y buen retorno .
- Asumir temporalmente parte de mayores costos de servicios que incluyen BIM como estrategia de introducción.
Estrategias Comerciales
- Contratar soporte comercial en web ofertando nuevos servicios y ahorro en la etapa de la construcción con el uso del BIM.
- Promover con los clientes que es una gran oportunidad de tener a su servicio un red de profesionales incluyendo ahora el perfil BIM.
- Promocionar ahorros en la etapa de la construcción por un bajo incremento en el precio en la etapa de diseño.
Estrategias Operativas
- Hacer planes de inducción de menor duración pero con mas contenido.
- Capacitar al personal en BIM para además con ese conocimiento y experiencia proponga nuevos servicios.
- Usar un proyecto piloto para implementar nueva modalidad de trabajo.
- Contratar profesional TI.
- Adquirir software y hardware para el BIM.
- Contratar (alternativamente modalidad practicas) temporalmente personal universitario que sepa de REVIT y/o SOLIBRI para facilitar implantación.
3.3 Plan de Implantación BIM
Teniendo en cuenta las estrategias del apartado anterior y dado que la decisión es implantar el BIM en el servicio de Diseño de Arquitectura e Ingeniería, la estrategia general de implantación consitirá en:
Primera fase
Capacitar en la metodología IN-HOUSE a todo el personal de MAVC y de la red de profesionales para conseguir implantar el sistema de trabajo colaborativo, y se hará en la modalidad Non-Stop. Primeramente se hará una capacitación general (a todo el personal) sobre el estado del arte de las metodologías colaborativas y la metodología BIM, y luego se dictarán cursos de REVIT y SOLIBRI para todo el personal operativo, incluyendo a el personal de la red de profesionales.
Paralelamente se comprarán todos los equipos y licencias de software necesarias necesarias para que se puedan hacer las prácticas de conocimiento de las nuevas aplicaciones.
También se contratará a un personal Junior que sepan REVIT, y alguno de ellos deberá conocer además la pltaforma SOLIBRII y estar capacitado para ser el Coordinador BIM.
Segunda fase
Consiste en la implantación propiamente dicha, la cual se subdivide en dos etapas:
- Generación del Libro de Estilo y del BEP (BIM Execution Plan)
- Desarrollo de un proyecto piloto con la metodología BIM. Se utilizará un proyecto pequeño real.
En el apartado 4.3 se muestra el detalle del cronograma del plan de formación.
4. Construcción de perfiles BIM del equipo y Cultura colaborativa. Plan de formación
4.1 Equipo BIM
El equipo BIM queda conformado de la siguiente manera:
- Coordinador BIM, nueva contratación.
- Especialista BIM, uno por cada especialidad perteneciente a la red de profesionales.
- Gerente BIM (BIM Manager), El Gerente Técnico Luis Córdova, recibirá formación como Gerente BIM y participará en el proyecto piloto al lado del Coordinador BIM como parte de su formación, de manera tal que quede capacitado para organizar futuros equipos BIM en los nuevos proyectos que lo requieran. Para efectos de la implantación el consultor hará las veces de Gerente BIM.
4.2 Perfiles BIM

4.3 Cronograma de formación e Implantación
En la tabla No 04 se resumen las actividades, participantes y fechas del Plan de formación e Implantación.

El horario del dictado de los cursos será de martes a jueves de 6 pm a 8:30 pm, de forma tal de no interferir con la labor diaria.
5. ROI – Retorno de la inversión
5.1 Definición
Es una forma de evaluar la inversión propuesta comparando Los beneficios netos de la inversión en relación a la inversión realizada.

Tanto a nivel de los beneficios como de la inversión hay componentes tangibles y componentes intangibles.
En el caso de la inversión, los elementos tangibles son los costos directos efectuados durante la implantación (Hardware, software, capacitaciones, ampliaciones en el local, etc.), y los elementos intangibles son aquellos que son mas difíciles de determinar, como son por ejemplo la pérdida de productividad durante el período de implantación.
En el caso de los beneficios, los elementos tangibles son los ahorros, por ejemplo: disminución del tiempo, disminución de la cantidad colisiones, menor cantidad de RFI (Request for information), y los elementos intangibles son aquellos que se pueden percibir pero no cuantificar.
5.2 Cálculo del ROI según modelo propuesto por Autodesk Revit para el 1er año es:

Donde:
A = Coste tangible de la inversión (hardware, software, formación, etc.)
B = Coste mensual de la mano de obra
C = Tiempo de formación (meses)
D = Pérdida de productividad durante la formación (porcentaje)
E = Aumento medio de productividad después de la formación (porcentaje)
La siguiente curva muestra el proceso completo por un año según el modelo de Autodesk para evaluar la rentabilidad de la inversión en BIM durante el primer año.

Fuente Autodesk
Cabe aclarar que este cálculo propuesto por Autodesk se refiere a un ROI a nivel estratégico.
Si se quiere hacer un cálculo del ROI mucho mas detallado y preciso habría que hacerlo por el método de Flujo de Caja para la Implantación de BIM.
5.3 Cálculo del ROI para la implantación BIM
Por tratarse de un cálculo a nivel estratégico aplicaremos la fórmula de Autodesk.


Por lo tanto:
A = 29,518
B = 7,000
C = 5.75
D = 0.50
E = 0.40
Luego, ROI = 0.25 (25%)
Cabe anotar que los costos serán asumidos por MAVC y la red de profesionales de manera proporcional a lo pre-establecido en el acuerdo de la alianza estratégica que existe entre ellos.
6. conclusiones
I. Se ha desarrollado un Plan de Implementación BIM para la empresa MAVC CG EIRL
II. Se analizó a la empresa a partir de la iniciativa del propietario para implantar la metodología BIM dentro del departamento de desarrollo de arquitectura e ingeniería.
III. Del análisis se desprende que además de factible es necesario hacerlo por un tema de competitividad en el mercado.
IV. Se avisora que las condiciones para la implantación son buenas, pues existe una organización muy sólida basada en alianzas con red de profesionales, con los cuales se maneja hace tiempo protocolos de acción muy bien elaborados y probados.
V. El factor económico es un problema, pero se afrontará prorrateando los costos proporcionalmente entre MAVC y la red de profesionales, toda vez que el ROI sale 25%.
VI. Se propone hacer un tipo de implantación Non-Stop, reforzando con la contratación de personal temporal con experiencia en la plataforma REVIT y SOLIBRI, de forma tal que sea el personal fijo el que asimile la nueva tecnología. No se descarta mas adelante renovar contrato al personal temporal.
VII. Se han definido los equipos y software a adquirir.
VIII. Durante cerca de seis meses se hará una capacitación, que incluye el desarrollo de un proyecto pequeño real usando la metodología BIM.
Publicado el 28.12.2019


